Les environnements logiciels

Le coeur de la reproductibilité computationnelle

ANF reproductibilité computationnelle, 1-3 juillet 2025

Pierre-Antoine Bouttier, CNRS/GRICAD

Sommaire

  1. La crise de la reproductibilité (computationnelle)
  2. Le rôle des environnements logiciels
  3. Tendre vers leur reproductibilité

Sommaire

  1. La crise de la reproductibilité (computationnelle)
  2. Rôle des environnements logiciels
  3. Tendre vers la reproductibilité computationelle

More than 70% of researchers have tried and failed to reproduce another scientist's experiments, and more than half have failed to reproduce their own experiments.

La crise de la reproductibilité

1905: Über die von der molekularkinetischen Theorie der Wärme geforderte Bewegung von in ruhenden by A. Einstein

  • Un seul auteur, raisonnement principalement verbal
  • Un étudiant motivé peut vérifier lui-même l'exactitude des calculs

La crise de la reproductibilité

2022: Evolutionary-scale prediction of atomic level protein structure with a language model by Z. Zin & al.

  • 15 auteurs, références à des logiciels
  • “[...] we scale language models from 8 million parameters up to 15 billion parameters.
  • Code et données semblent disponibles... mais peut-on réellement vérifier l'exactitude des calculs ?

Cherry-picking ?

center

Predicting the Future of AI with AI: High-quality link prediction in an exponentially growing knowledge network. 10.48550/arXiv.2210.00881.

Finalement, un peu d'épistémologie...

The Turing Way Community (2021).

...mais pas trop !

Nous allons parler ici uniquement de reproductibilité

  • Le terme est parlant
  • C'est la fondation des connaissances scientifiques réplicables et/ou robustes et/ou généralisables

Intérêt de la reproductibilité

Reproductibilité : preuve de rigueur qui inspire confiance

  • Ce qu'un résultat non-reproductible suggère :
    • Une description de la méthodologie incomplète
    • une maîtrise insuffisante des techniques
    • une erreur
    • une fraude

Intérêt de la reproductibilité

Reproductibilité : preuve de rigueur qui inspire confiance

  • L'importance de la confiance
    • pour vous-même
    • pour les sciences (résultats solides et donc féconds)
    • pour l'ensemble de la société
  • Assurer la reproductibilité de résultats scientifiques est un processus (aux nombreux bénéfices secondaires)

Quelques cas d'usages

  • Statistiques sur une enquête
  • Nettoyage, normalisation, etc. de données brutes de mesures
  • Simulations numériques
  • Calcul de quantités résumantes (e.g. stats, courbes), visualisation

Points communs de ces expérimentations numériques : données numériques & code(s) logiciel(s)

Les traitements numériques

  • Une large majorité des résultats scientifiques repose, aujourd'hui, sur un traitement numérique
  • Un résultat scientifique :
    • Expérience (parfois elle-même numérique)
    • Un traitement numérique

Les traitements numériques

  • La reproductibilité d'un traitement numérique suppose, a minima de contrôler
    • Le programme
    • Les données
    • L'environnement

Open stuff

La Science Ouverte, une tautologie ?

  • Les données : Open Data
  • Les programmes : Open Source
  • Les publications : Open Article
  • L'environnement logiciel ?

Sommaire

  1. La crise de la reproductibilité (computationnelle)
  2. Rôle des environnements logiciels
  3. Tendre vers leur reproductibilité

L'environnement logiciel, une importante source de variabilité

  • Nous n'avons qu'un contrôle limité sur l'environnemment matériel
  • Reproductibilité, réplicabilité, validation, etc. : l'environnement logiciel comme faiseur de roi

Un programme, vraiment ?

center

Maîtriser l'environnement logiciel

Contrôler l'environnement logiciel, du moins ses variabilités, revient à maîtriser une machinerie impliquant des millions de rouages, des milliers de concepteurs et dont les plans sont modifiés quotidiennement.

Les outils sont indispensables.

Aujourd'hui, comment fait-on ?

Les gestionnaires d'environnement logiciels sont nombreux :

  • Ceux associés à des systèmes d'exploitations : e.g. apt-get, yum
  • Ceux associés à un langage : pip, npm, etc.
  • Les "généralistes" : spack, easybuild, conda, etc
  • Ceux faits pour la reproductibilité : nix, guix.

Welcome to the Jungle

center

Quelques remarques

  • La catégorisation précédente n'est pas stricte : un gestionnaire d'env. log. fait souvent plusieurs choses.
  • Les conteneurs ne gèrent pas un environnement logiciel (mais nous y reviendrons)

Que signifie faits pour la reproductibilité ?

  • Indépendance de l'OS hôte à la construction des binaires
  • Construction des binaires reproductible
    • À partir des sources, clairement identifiées...
    • ... suivant des instructions précises...
    • ... pour l'ensemble du graphe de dépendance
  • Indépendance de l'OS hôte à l'exécution des binaires

Corollaires

Un gestionnaire d'env. log reproductible est également :

  • Très portable
  • Très pratique : e.g. multiplicité d'environnement isolé sur un même système

Sommaire

  1. La crise de la reproductibilité (computationnelle)
  2. Rôle des environnements logiciels
  3. Tendre vers leur reproductibilité

Parlons peu, parlons Guix

Qu'est-ce que Guix ?

  • Une distribution GNU/Linux...
  • ... mais aussi un gestionnaire d'environnement logiciel standalone

Des définitions très simples

  • Un paquet Guix : Une définition (=code source, fichier texte brut) de l'ensemble des instructions et dépendances pour installer un logiciel

  • Un channel Guix : un dépôt git contenant un ensemble de définitions de paquets (et quelques fichiers de configurations). Un numéro de commit particulier (donc un état bien identifié des définitions) de ce dépôt peut être appelé révision.

  • Un commit précis d'un channel Guix peut être vu comme un instantané du graphe de dépendances entier (des dizaines de milliers de logiciels empaquetés) !

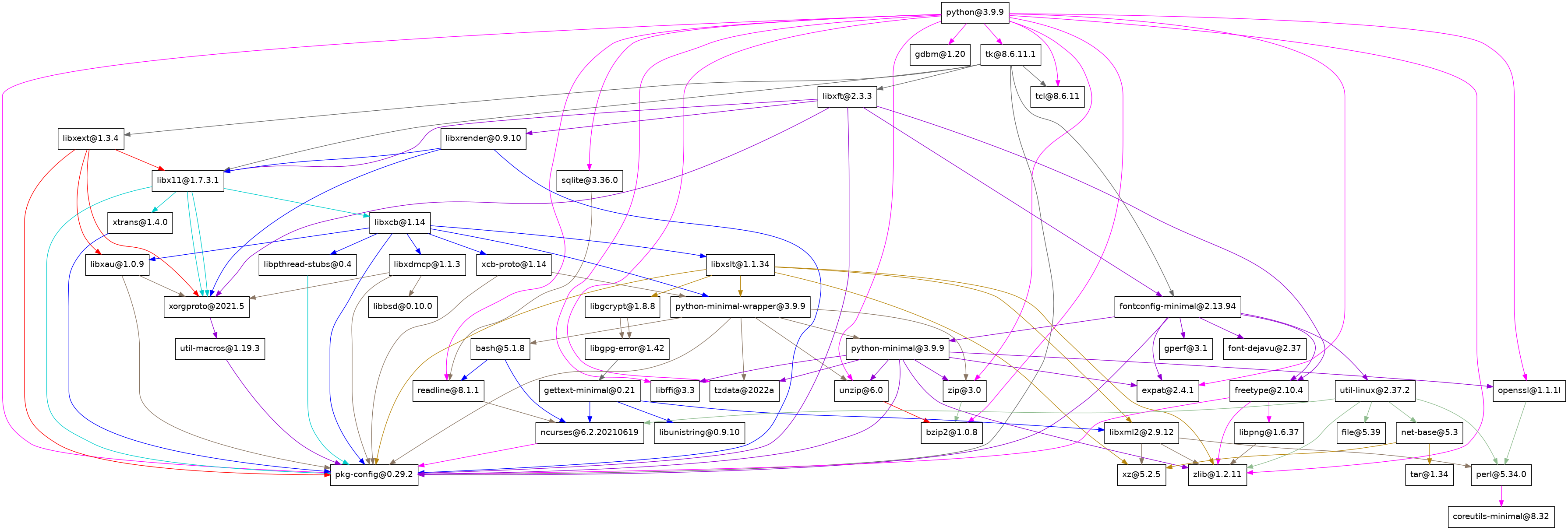
Retour à un graphe de dépendance

center

Comment ça marche (en très gros) ?

  • Guix construit des binaires (exécutables, librairies, fichiers d'include requis, etc.) à partir des instructions contenues dans leurs définitions, dans un répertoire unique /gnu/store
  • Ensuite, à l'aide de liens symboliques et de positionnement des variables d'environnement (gérés par Guix), l'utilisateur a accès aux logiciels qui lui sont nécessaires.

Mais en pratique ?

Prérequis :

  • Un ordinateur avec les commandes Guix disponibles (uniquement OS GNU/Linux)
  • Une connexion à Internet
  • C'est tout.

Les premiers pas

Pour chercher un paquet :

$ guix search nom_du_logiciel

Pour installer paquet :

$ guix install nom_du paquet

Exemple :

$ guix search numpy
$ guix install python python-numpy

Les premiers pas

En faisant ça, les logiciels sont installés de façon permanente dans votre espace utilisateur (comme avec conda, spack, etc).

Pour les supprimer :

$ guix remove python-numpy

Pour lister les paquets installés dans votre espace utilisateur :

guix package -I

Mise à jour des channels Guix et des paquets

Guix prend ses définitions à partir d'une version donnée d'un ou plusieurs channels Guix.

Pour mettre à jour ces définitions, i.e. passer aux derniers commits du/des channel(s) Guix utilisés :

guix pull

Pour mettre à jour les paquets déjà installés avec les dernières définitions :

guix upgrade <nom(s) du/des paquet(s)>

Décrire tout un environnement logiciel

Si vous connaissez l'ensemble des paquets dont vous avez besoin, vous pouvez écrire un fichier manifest.scm qui contiendra les noms des paquets :

(specifications->manifest
  (list "python"
        "python-numpy"
        "python-scipy"
        "python-matplotlib"))

Décrire tout un environnement logiciel

Les avantages du fichier manifest.scmsont nombreux :

  • Description centralisée de tout votre env. log.
  • Fichier que vous pouvez intégrer à votre code, vos scripts...
  • ... et aussi versionner !

Décrire tout un environnement logiciel

Les avantages du fichier manifest.scm sont nombreux :

  • Description centralisée de tout votre env. log.
  • Fichier que vous pouvez intégrer à votre code, vos scripts...
  • ... et aussi versionner !

Pour les pythonistas, pensez au requirements.txt mais pour n'importe quel environnement logicel !

Installer tout un environnement logiciel

À partir du manifest.scm, déployer l'env. log. tient en une commande :

guix package -m /path/vers/manifest.scm

Point d'étape

Maintenant, vous savez...

  • ... rechercher, installer, lister et supprimer des paquets Guix...
  • ... et que ce n'est pas très compliqué (pas plus que conda, pip, apt-get, spack, etc.)
  • Mais comment je reproduis cet environnement logiciel ?

guix shell, une autre façon de déployer un environnement logiciel

Avant de continuer, intéressons-nous à la commande guix shell.

Celle-ci va ouvrir un nouveau shell, incluant l'environnement/les paquets spécifiés.

guix shell -m manifest.scm

Cette commande n'installe rien dans votre espace utilisateur, en quittant ce shell, il n'en restera rien.

guix shell, une autre façon de déployer un environnement logiciel

guix shell propose différents niveaux d'isolation (basé sur les variables d'environnements) :

# Peu d'isolation du shell hôte
$ guix shell -m manifest.scm

# Niveau plus élevé
$ guix shell --pure -m manifest.scm

# Niveau conteneur
$ guix shell --container -m manifest.scm

guix shell, une autre façon de déployer un environnement logiciel

Il est tout à fait possible de lancer une commande lors de l'appel à guix shell :

guix shell -C python python-numpy -- python3 ./mon_script.py

Cette commande va exécuter le script python dans l'environnement spécifié et c'est tout !

Décrire complètement son environnement logiciel

Pour reproduire un env.log. il faut donc le décrire le plus complètement possible. Nous avons vu auparavant le fichier manifest.scm. Il manque une information : l'état des définitions/du graphe des dépendances.

Nous avons vu précdemment qu'en réalité que celui-ci peut être décrit par la liste des channels Guix utilisés et leur numéro de commit courant. Guix propose une commande qui regroupe toutes ces informations :

guix describe -f channels >> channels.scm

Décrire complètement son environnement logiciel

Nous avons maintenant deux fichiers qui décrivent complètement notre env. log. : manifest.scmet channels.scm. Nous les rangeons bien au chaud, à côté de notre code, dans son dépôt git.

Voyage dans l'espace et le temps

Nous sommes parés. Grâce à la commande guix time-machine, nous pouvons reproduire, presque bit-à-bit, notre environnement logiciel !

Reproduire au plus proche son environnement logiciel

Ailleurs, autre part :

  • On clone le dépôt du code (scripts, doc, manifest.scm, channels.scm)
  • On lance la commande suivante :

Reproduire au plus proche son environnement logiciel

Ailleurs, autre part :

  • On clone le dépôt du code (scripts, doc, manifest.scm, channels.scm)
  • On lance la commande suivante :
guix time-machine -C channels.scm -- shell -C -m manifest.scm
  • guix time-machine donne accès à d'autres révisions de guix et lance la commande guix indiquée après -- dans cette révision.
  • Nous déployons ici bien l'environnement logiciel indiqué dans l'état spécifié.
  • C'est tout !

Et s'il n'y a pas Guix dans le futur ou sur une autre machine ?

Une solution : les conteneurs !

Sur une machine avec Guix, nous pouvons créer un conteneur, basé sur l'environnement logiciel déployé avec Guix, toujours avec guix time-machine :

guix time-machine -C channels.scm -- pack --format=squashfs -m manifest.scm
  • Ici, l'image créée est au format reconnu par singularity, on peut créer une image docker-ready ou un simple tar.gz.
  • Il reste à la copier sur la machine cible sans guix puis à l'exécuter

En résumé

Maintenant, vous savez...

  • ... rechercher, installer, lister et supprimer des paquets Guix,...
  • ... créer des env. isolés,...
  • ... des images de conteneurs,...
  • ... de façon totalement reproductible...
  • ... et que ce n'est pas très compliqué (pas plus (voir moins) que conda, spack, etc.)

Le coût de Guix

  • Pour les utilisateurs finaux :
    • Travailler sous GNU/Linux avec où Guix est disponible
    • Empaquetage des logiciels visés (n'hésitez pas à demander)
    • ?
  • Pour les personnels support :
    • Empaqueter les logiciels (prog. fonctionnelle)
    • ?

Les bénéfices de Guix

Au-delà de la reproductibilité :

  • Portabilité
  • virtualenv pour tout type d'env logiciel !
  • Le voyage dans le temps et l'espace robuste et fiable...
  • ...peu importe le système hôte
  • Une communauté dynamique, sympa et en plein essor ! (notamment côté calcul scientifique)
  • Participer à un projet communautaire
  • Plein d'outils ! : Guix Worflow Langage, l'option --tune, guix-jupyter, lien avec Software Heritage, etc.

Merci à tous pour votre attention !

Un paquet guix

(define-public hello
  (package
    (name "hello")
    (version "2.12.1")
    (source (origin
              (method url-fetch)
              (uri (string-append "mirror://gnu/hello/hello-"$
                                  ".tar.gz"))
              (sha256
               (base32
                "086vqwk2wl8zfs47sq2xpjc9k066ilmb8z6dn0q6ymwj$
    (build-system gnu-build-system)
    (synopsis "Hello, GNU world: An example GNU package")
    (description
     "GNU Hello prints the message \"Hello, world!\" and then serves as an example of standard GNU coding practices.")
    (home-page "https://www.gnu.org/software/hello/")
    (license gpl3+)))

Cheat codes pour créer un paquet python, R, julia, etc.

guix import pypi --recursive nomDuPaquetPypi

Conteneurs et reproductibilité

2 parties dans les systèmes de conteneurs (e.g. docker, singularity):

  • La construction de l'image (docker ou singularity sont plutôt mauvais du point de vue de la reproductibilité)
  • L'exécution de l'image

Peut-être ajouter l'exemple du code c de Simon